以内燃机为基础的交通工具燃料的燃烧对环境有很大的影响。全球变暖在很大程度上是由工厂和汽车燃烧化石燃料造成的。是达到节能和拥有无排放道路车辆目标的最佳途径。因此,大多数发达国家的政府都在鼓励人们购买电动汽车,以减少空气中的二氧化碳和其他温室气体。
目前,混合动力汽车(HEV)是一种流行的解决方案,因为可再生能源并不总是可用的,电池也不会永远持续下去。人们对电动汽车不感兴趣,因为电动汽车比化石燃料汽车更昂贵,它们没有那么多的续航里程,化石燃料汽车比电动汽车更容易加油,当更好的技术可以在2到3年内可用时,人们不想把钱花在当前的电动汽车技术上。
人们越来越意识到天气是如何变化的,以及节约能源是多么重要。这导致了绿色汽车新技术的开发,如插电式混合动力汽车和全电动汽车(FEV),这可能是一个经济和环保的解决方案。本文详细讨论了插电式混合动力汽车。
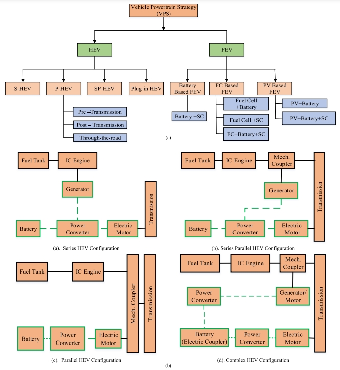
改变电源连接使动力系统上的各种拓扑结构得以实现,每个拓扑结构都可以容纳一定的功能集。这些连接有可能是使用机械或电气方法进行的。HEV动力系统有四种主要配置:串联连接、并联连接、串并联连接和插入式连接。另一方面,根据能源的来源,电动汽车进一步分为三个部分、太阳能电池或燃料电池。在图1中,给出了混合动力汽车和FEVS的车辆动力系统策略。
在HEV中,发动机的动力通过环形齿轮传递,环形齿轮通过驱动轴机械连接。另一部分发动机动力转化为电力来驱动电动机,电动机与齿轮铰接,并连接回机械动力。第一种方式称为“平行路径”,第二种方式称为“串联路径”。“ 制造混合动力汽车的主要目标是减少他们使用的燃料和排放的污染。根据车辆动力系统的设置方式,混合动力汽车可以分为串联、并联、功率分流/串并联和插电式混合动力汽车。这可以帮助节省能源和获得更好的油耗。图1(a和b)显示了车辆是如何设置的,以及它们是如何建造的。表1显示了混合动力汽车的概要以及它们的使用方法。
在走走停停的驾驶风格中,串联HEV拓扑结构提供了最好的性能。内燃机和车轮之间没有机械联系。内燃机主要用于通过驱动发电机发电,然后与来自电力存储的电力相结合,并发送到电动机,通过直流总线驱动车轮。采用这种策略,发动机在不同速度下都能很好地工作。S—HEV很适合在高速公路上行驶。公交车不适合在市中心行驶,因为它们有很高的转换损失。
并联式混合动力汽车在低速时单独使用电动机,而发动机和车轮直接机械连接。因此,发动机和车轮的综合扭矩通过一个有规律的移动轴,很可能是一个不同的齿轮传递给车轮。与串联式混合动力汽车拓扑相比,这种技术的能量损失最小;然而,它不太适合涉及频繁换道和停车的交通模式。
串并联和功率分流混合动力汽车的特点是电机和发电机之间通过传输运行的额外的机械连接。这种联系本质上是机械性的。这种配置提供了串联和并联混合动力汽车的优点,它们相互补充。作为一个结果,SP-HEV提出的最重要的挑战之一是功率分流时的调节。这是因为该系统包括来自串联和并联系统的功能组件,这导致了系统复杂性的增加。
插入式混合动力汽车的结构与传统混合动力汽车的结构相同,但有一个额外的充电插座和更大容量的电气元件,如图2所示。这样,能量存储系统(ESS)被认为是主要来源,这为PHEV中的EMS方法提供了一个新的维度,通过在两种模式下工作,即充电模式和电荷消耗模式,获得更好的燃油经济性。
由于其电气元件的巨大容量,PHEV可能在相当长的一段时间内保持全电模式。插入式混合动力汽车由于其高性能和低油耗潜力,无论是在电动模式还是混合动力模式下,都是降低全球排放的一个很有前途的概念。2011年,日产第一款插入式电动汽车“尼桑叶”向公众发布,而福特的插入式混合动力汽车“聚变能源”则在2013年首映。

文章的一些要点如下:
二氧化碳排放和其他温室气体污染物正在推动插电式混合动力汽车和纯电动汽车的发展,这可能是成本效益和环境友好的。
动力总成是所有部件的总成,共同推动车辆前进。电动汽车动力系统被归类为HEV和FEVS。
混合动力汽车动力系统主要有三种配置:串联、并联和串并联。另一方面,根据能源来源,FEV分为三类:电池、太阳能或燃料电池。
在混合动力汽车中,发动机的动力通过环形齿轮传送,环形齿轮机械地连接到驱动轴上。发动机的另一部分动力转化为电能来驱动电动机,电动机与齿轮铰接,并连接回机械动力。
系列HEV拓扑结构在走走停停的行驶中表现最佳。内燃机和车轮在那里没有机械连接。内燃机驱动发电机产生能量,与来自电力存储的电力相结合,并传输到直流母线以移动车轮。
并联混合动力汽车在低速时使用电动机,并以机械方式连接发动机和车轮。因此,一个传统的轴和,可能的话,一个单独的齿轮传递发动机和车轮扭矩到车轮。这种设计损失的能量更少。
串并联混合动力汽车在电机和发电机之间有一个额外的机械连接,通过变速器。分裂权力和控制电力流动是一个挑战。
插电式混合动力汽车由于其在电动或混合动力模式下的高性能和低油耗而备受青睐。他们有一个额外的充电插座和更高容量的电气元件。